茶价〔2012〕30号
关于转发《2012年秋季株洲市中小学
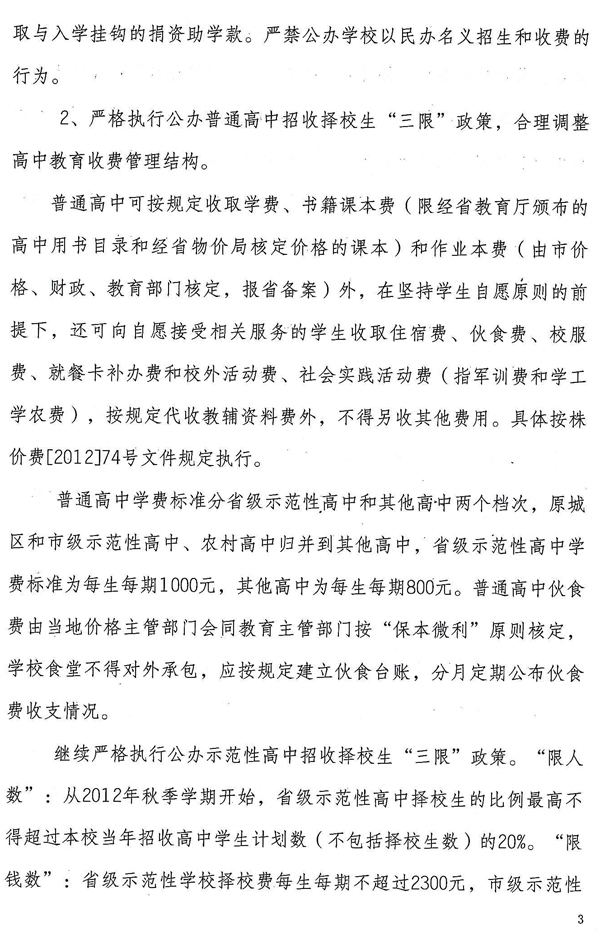
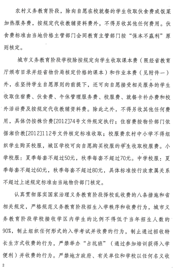
收费事项的通知》的通知
各乡镇中、小学,县直学校:
为了规范中小学教育收费管理,落实惠民利民相关政策,切实减轻学生家长负担,现将株洲市物价局、株洲市财政局、株洲市教育局《关于2012年秋季株洲市中小学收费事项的通知》(株价费[2012]155号)文件转发给你们,请遵照执行。并结合我县市场价格水平暂定伙食费按菜金2.5元/生·餐,大米以交实物为主,如交钱按2012年9月市场米价折算,期末按“不盈利”原则执行多退少补;如属自带饭菜需加热的学生可收取饭菜加热服务费50元/期·生。各学校开学时应将收费明白卡发至每位学生家长,并及时变更学校收费公示栏相关内容。
附件:关于2012年秋季株洲市中小学收费事项的通知
茶陵县物价局
茶陵县财政局
茶陵县教育局
二〇一二年八月二十七日
来源:茶陵县物价局
编辑:刘合情

.jpg)




